一、学院简况
三亚城市职业学院成立于2001年,坐落于三亚市吉阳区抱坡路,是经教育部备案设立的三亚第一所高等院校。学院下设财经与文旅系、城建与设计系、信息与服务系、传媒艺术系,开设27个特色专业,形成旅游健康、财经商务、城市社区服务、信息服务、艺术传媒五大专业集群,专业布局紧贴区域产业发展。
学校依托北京法政集团的教育资源与优势,不断创新人才培养模式,积极引入先进教育理念与优质国际项目,构建产教深度融合、国际特色鲜明的高水平现代职业教育体系。学院坚持升学与就业并重的教育方针,注重培养具备国际视野、高标准与高素质的应用型技能人才。作为教育部“1+X证书制度”试点院校和首批现代学徒制试点院校,学院已与国内外百余家知名企业建立深度合作关系,构建产教融合、协同育人的培养机制,致力于为海南自由贸易港建设和国家发展战略发展输送优秀人才。
二、2025年招聘需求汇总表
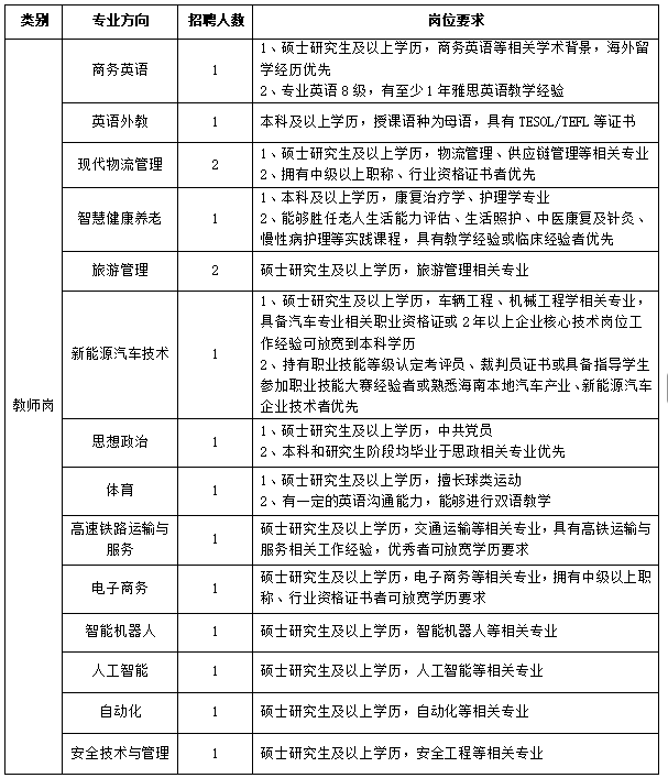
(一)专任教师
1、招聘条件:硕士及以上学历,中级以上职称或三年以上相关企业工作经验且具有相关职业资格技能证书,可放宽学历要求。
2、具体招聘岗位

(二)行政人员
1、招聘条件:全日制本科及以上学历,三年以上相关工作经验且具有相关职业资格技能证书优先。
2、具体招聘岗位

三、薪酬及福利待遇
1.招聘人员一经录用,签订劳动合同,按规定购买五险一金。
2.提供校内教职工公寓,并为符合条件人员办理租房或购房补贴。
3.学校具有高校系列职称自主评审权,为符合条件教职工办理高校教师资格证、职称评审的相关工作。
4.根据岗位、职称、学历、技能资格和工作经历等核定薪资。
5.享受餐补、通讯补助、带薪寒暑假、周末双休及节假日福利。
四、报名方式
1.填写《三亚城市职业学院应聘申请表》,并附上个人简历、身份证、学历学位证(应届毕业生附学生证)、专业技术资格证及其他获奖证书的电子版。
2.请将上述材料以单个附件形式发送到学院招聘邮箱:job886688@163.com,邮件名按照“姓名+毕业学校+学历+专业+职称”的格式填写。
3.收到简历后,合则约见。应聘教师岗位者还需准备好应聘专业15—20分钟试讲。
五、联系方式
1.联系人:全老师刘老师联系电话:0898-38212711 0898-38233933
2.学院主页:http://www.sycsxy.cn/
3.招聘邮箱:job886688@163.com
4.地 址:海南省三亚市吉阳区抱坡路100号
附件:应聘申请表
电话咨询时,请将消息来源(高校教师招聘网www.jszpw.net告知用人单位。
并抄送至:jszpw01@163.com(邮件主题:高校教师招聘网+姓名+专业+学历)







